首页 > 高考真题、课件、试题 > 预览页
立即下载
江苏省扬州市高邮市2024-2025学年下学期高三开学考试历史+答案
管理员发布    丨    2025-02-18    丨    175次下载
预览已结束,请付费下载后查看
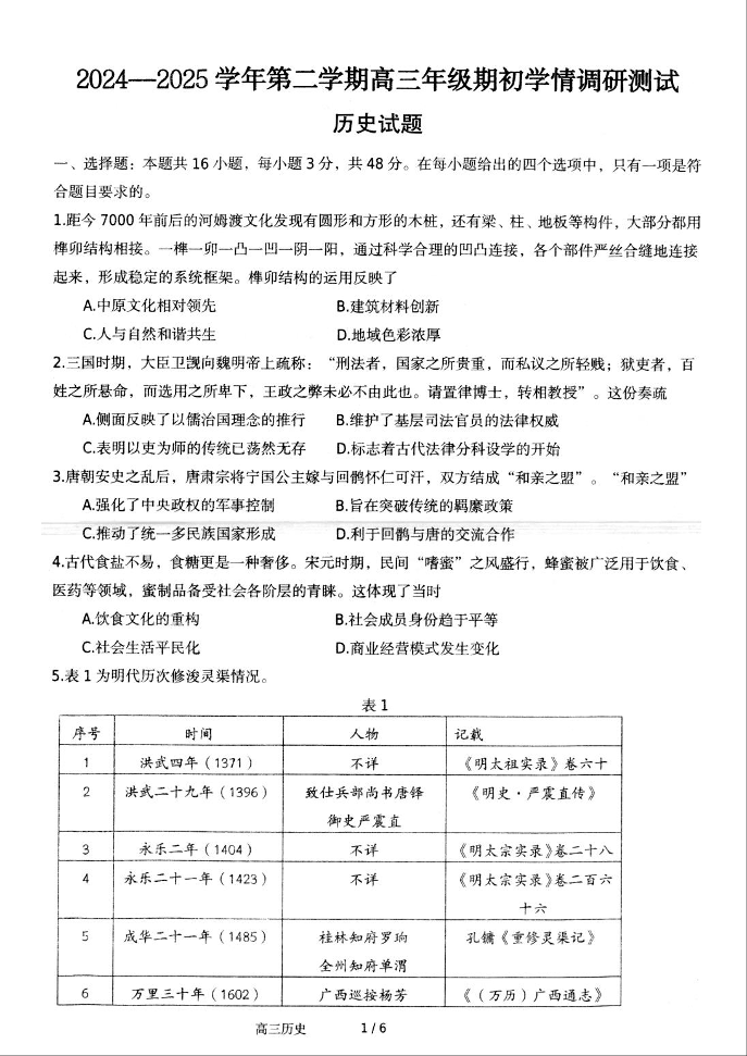
下载需要 5 下载点
立即下载
推荐资源

QQ 二维码

微信二维码

地址:山东自由贸易试验区济南片区新宇路750号大学科技园3号楼516A5 电话:0531-83233259 邮箱:834308683@qq.com

Copyright © 2025 名校考试研题中心资源平台 All rights reserved 鲁ICP备2024123781号-1