首页 > 高考真题、课件、试题 > 预览页
立即下载
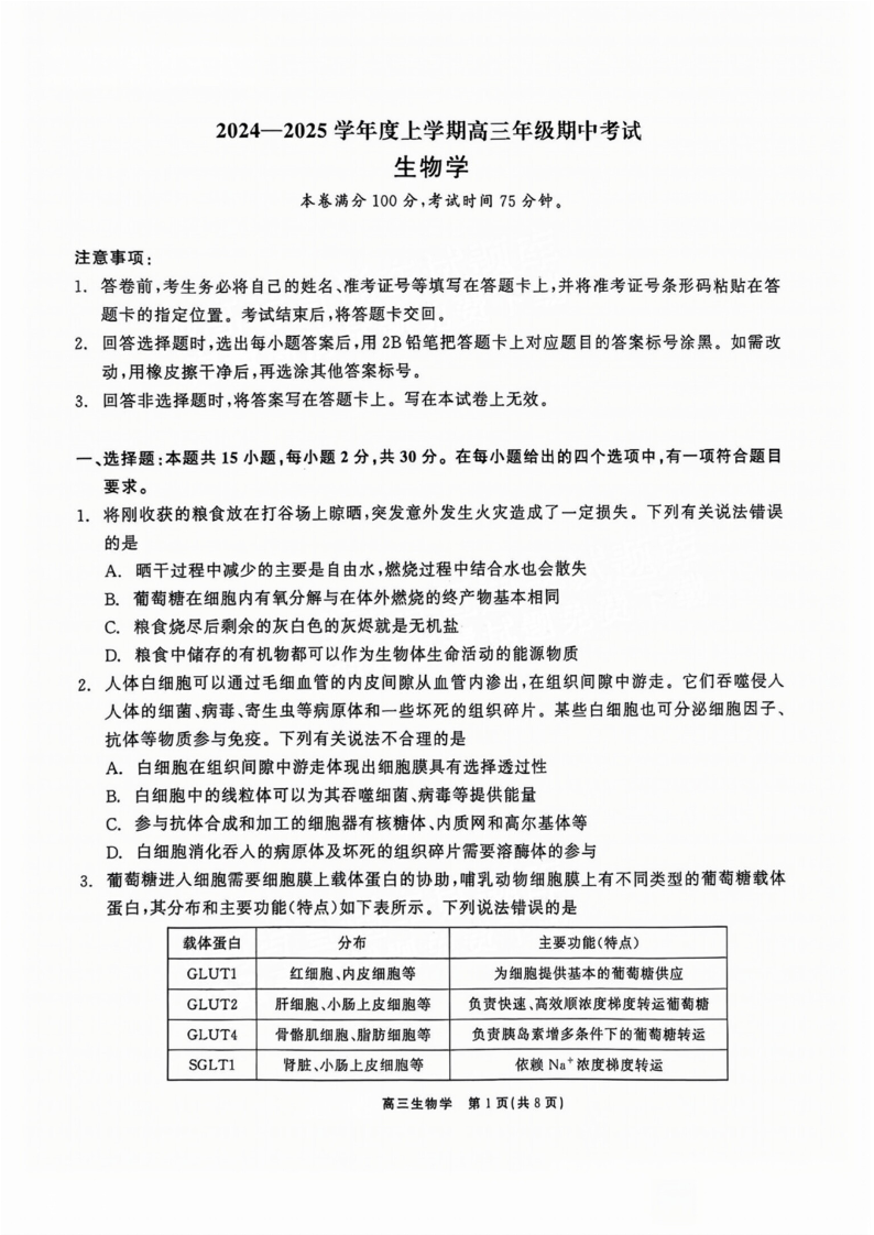
辽宁省点石联考(辽宁县级协作体)2025届上学期高三年级期中考试生物
管理员发布    丨    2024-11-08    丨    300次下载
预览已结束,请付费下载后查看
下载需要 4 下载点
立即下载
推荐资源

QQ 二维码

微信二维码

地址:山东自由贸易试验区济南片区新宇路750号大学科技园3号楼516A5 电话:0531-83233259 邮箱:834308683@qq.com

Copyright © 2025 名校考试研题中心资源平台 All rights reserved 鲁ICP备2024123781号-1