首页 > 高考真题、课件、试题 > 预览页
高三历史(原卷版)--广东省省揭阳市2026届高三4月教学质量测试(揭阳二模)
管理员发布    丨    2026-04-29    丨    164次下载
预览已结束,请付费下载后查看
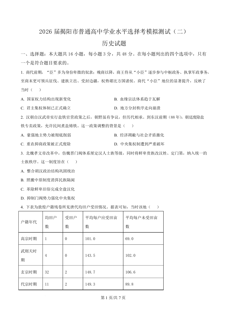
下载需要 5 E点
立即下载
推荐资源

QQ 二维码

微信二维码

地址:山东自由贸易试验区济南片区新宇路750号大学科技园3号楼516A5 电话:0531-86907716 邮箱:834308683@qq.com

Copyright © 2026 名校考试研题中心资源平台 All rights reserved 鲁ICP备2024123781号-1

公众号二维码

小程序二维码